首页
新闻
时间
详情
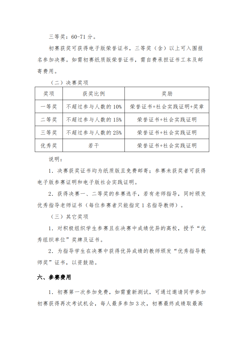
奖项
联系
首页
新闻资讯
大赛背景
组织机构
大赛详情
奖项设置
学生登录
协办登录
关于举办2025年全国大学生信息素养挑战赛的通知
时间:2025-05-12 14:45:21
浏览:5917
版权所有 © 全国大学生信息素养挑战赛